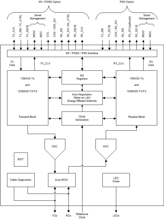
DP83822IRHBR是一款超稳健\低功耗单端口 10/100Mbps 以太网 PHY,旨在用于恶劣的工业环境.DP83822 提供通过标准双绞线电缆发送和接收数据或者连接到外部光纤收发器所需的所有物理层功能.此外,DP83822 还可通过标准 MII\RMII 或 RGMII 接口灵活地连接到 MAC.
为了便于使用,DP83822 提供了集成电缆诊断工具\内置自检和环回功能.该器件能够凭借其快速下行链路检测和强制模式下的自动 MDIX 功能支持多条工业现场总线.
DP83822IRHBR提供了一种出色的可靠方案来降低功耗,具体将通过 EEE\WoL 和其他可编程节能模式来实现.
DP83822IRHBR 是一个功能丰富的引脚到引脚可升级选项,适用于 TLK105\TLK106\TLK105L 和 TLK106L 10/100 Mbps 以太网 PHY.
DP83822IRHBR 采用 32 引脚 5.00mm × 5.00mm VQFN 封装.

特性
超稳健 10/100Mbs PHY
IEC 61000-4-2 ESD:+/- 8KV 接触放电
IEC 61000-4-4 EFT:4KV 下的 A 类
CISPR 22 传导发射:B 类
CISPR 22 辐射发射:B 类
工作温度:-40C - 125C
MAC 接口:RGMII/RMII/MII
符合 IEEE 802.3u 标准:100BASE-FX\100BASE-TX 和 10BASE-Te
灵活的电源选项
低功耗单电源选项
1.8V AVD < 120mW
3.3V AVD < 220mW
可用的 I/O 电压:3.3V/2.5V/1.8V
省电功能
节能以太网 (EEE) IEEE 802.3az
支持 WoL(局域网唤醒),具有魔术包检测功能
可编程节能模式
IEEE 1588 时间戳的帧起始监测
诊断工具:电缆诊断\BIST(内置自检)\环回\快速链路断开检测
强制模式下自动交叉