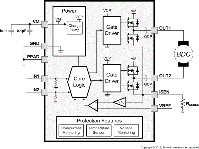
DRV8870DDAR是一款刷式直流电机驱动器,适用于打印机\电器\工业设备以及其他小型机器. 两个逻辑输入控制 H 桥驱动器,该驱动器由四个 N 沟道金属氧化物半导体场效应晶体管 (MOSFET) 组成,能够以高达 3.6A 的峰值电流双向控制电机. 利用电流衰减模式,可通过对输入进行脉宽调制 (PWM) 来控制电机转速. 如果将两个输入均置为低电平,则电机驱动器将进入低功耗休眠模式.
DRV8870DDAR具有集成电流调节功能,该功能基于模拟输入 VREF 以及 ISEN 引脚的电压(与流经外部感测电阻的电机电流成正比). 该器件能够将电流限制在某一已知水平,这可显著降低系统功耗要求,并且无需大容量电容来维持稳定电压,尤其是在电机启动和停转时.
该器件针对故障和短路问题提供了全面保护,包括欠压锁定 (UVLO)\过流保护 (OCP) 和过热保护 (TSD). 故障排除后,器件会自动恢复正常工作.

特性
独立的 H 桥电机
驱动一个直流电机\一个步进电机的绕组或其他负载
6.5V 至 45V 宽工作电压范围
565mΩ(典型值)RDS(on) (HS + LS)
3.6A 峰值电流驱动能力
脉宽调制 (PWM) 控制接口
集成电流调节功能
低功耗休眠模式
小型封装尺寸
8 引脚 HSOP 封装,带有 PowerPAD
4.9mm × 6.0mm
集成保护特性
VM 欠压闭锁 (UVLO)
过流保护 (OCP)
热关断 (TSD)
自动故障恢复
应用范围
打印机
电器
工业设备
其他机电一体化应用