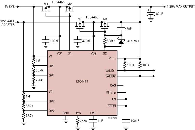
LTC4418IUF#TRPBF可根据优先级和有效性把两个有效电源之一连接至一个公共输出.优先级由引脚分配来确定,V1 被分配了较高的优先级,而 V2 则为较低的优先级.当某个电源的电压连续处于其过压 (OV) 和欠压 (UV) 窗口之内的时间至少为配置的验证时间时,该电源就被定义为"有效".假如优先级最高的有效输入脱离了 OV/UV 窗口,则立即将该通道断接,并把另一个有效输入连接至公共输出.可将多个 LTC4418 以及三通道器件 LTC4417 级联起来,以在多于 2 个输入之间提供切换.
LTC4418IUF#TRPBF内置了快速非重叠开关电路以防止发生反向和交叉传导,同时尽量地减少输出压降.栅极驱动器包括一个 6V 箝位以保护外部 MOSFET.一种受控的软启动功能可较大限度地减小启动浪涌电流.当输入电源处于其 OV/UV 窗口之内的持续时间已达到验证时间时,漏极开路 VALID 输出将发出指示信号.验证时间可停用或采用一个外部电容器进行调节.

特性
从两个输入中选择优先级最高的电源
可隔离反向和交叉传导电流
宽的工作电压范围:2.5V 至 40V
可针对电池反接提供 –42V 保护
可容许 60V 的 V1\V2 输入
可调的输入验证时间
快速切换可较大限度减小输出电压降
26μA 的低工作电流
±1.5% 输入过压 / 欠压保护
可调的过压 / 欠压迟滞
可级联以适合更多的输入电源
20 引脚 4mm x 4mm QFN 封装
应用
工业手持式仪器
高可用性系统
电池备份系统
服务器和计算机外设