OPA365 和 OPA2365 (OPAx365) 零交叉系列轨到轨高性能 CMOS 运算放大器针对超低电压单电源应用进行了优化.轨至轨输入或输出\低噪声 (4.5nV/√ Hz) 和高速运行(50MHz 增益带宽)使得这些器件成为驱动采样模数转换器 (ADC) 的理想选择.应用包括音频\信号调节和传感器放大.
特殊功能包括出色的共模抑制比 (CMRR)\无输入级交叉失真\高输入阻抗和轨到轨输入和输出摆幅.输入共模范围同时包括正负电源.电源轨的输出电压摆幅在 10mV 以内.
OPA365(单通道版本)采用微型 SOT23-5 (SOT-5) 和 SOIC-8 封装.OPA2365(双通道版本)采用 SOIC-8 封装.所有版本的额定工作温度范围均为 –40°C 至 +125°C.单通道和双通道版本具有完全相同的规范,可尽可能提高设计灵活性.

特性
增益带宽:50MHz
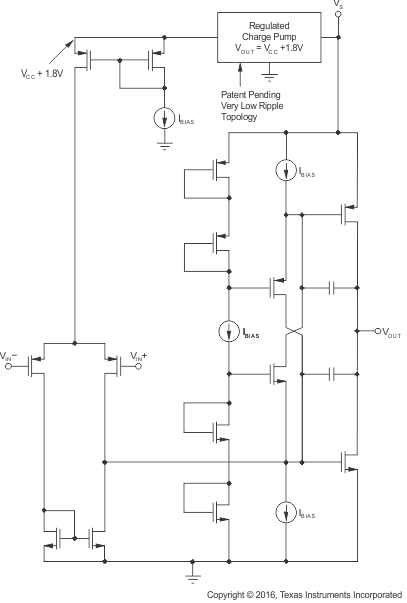
零交叉失真拓扑:
出色的 THD+N:0.0004%
CMRR:100 dB(最小值)
轨至轨输入和输出
输入超出电源轨 100mV
低噪声:100 kHz 时为 4.5nV/√ Hz
压摆率:25 V/µs
快速稳定:0.3µs 至 0.01%
精度:
低偏移:100µV
低输入偏置电流:0.2pA
2.2V 至 5.5V 的工作电压