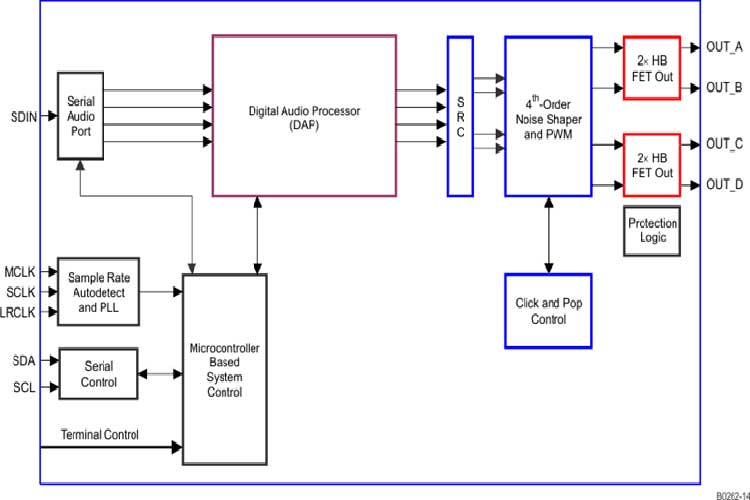
TAS5731MPHPR是一款 30W,高效,数字音频立体声功率放大器,此放大器用于驱动立体声桥接式扬声器. 一个串行数据输入可处理最多两个离散音频通道并能与大多数数字音频处理器和 MPEG 解码器无缝整合. 此器件可接受宽范围的输入数据和数据传输速率. 一个完全可编程数据路径将这些通道路由至内部扬声器驱动器.
TAS5731MPHPR只能作为从属器件,从外部源接收所有时钟. 根据输入采样率的不同,TAS5731 运行时带有 384kHz 开关速率至 352KHz 开关速率间的的脉宽宽度调制 (PWM) 载波. 与四阶噪声整形器结合的过采样可提供一个白噪音基准以及从 20Hz 至 20kHz 的出色动态范围.

特性
通道 I2S 输入;8kHz 至 48kHz fS
30W 立体声,8Ω / 24V(总谐波失真 (THD) + N = 10%)
运行效率高达 90%
8V 至 24V 宽电源电压范围;3.3V 数字电源
支持单个器件 2.1(2 × 单端 (SE) + 1 × 桥接负载 (BTL))
可支持 2Ω SE 和 4Ω BTL 模式的 80mΩ RDS(on) 器件
12V / 2Ω / 8W SE 模式
12V / 4Ω / 15W BTL 模式
扬声器均衡 (EQ)(每通道 8BQ),2 x 动态范围压缩 (DRC)
与 TAS5727 和 TAS5731 引脚到引脚兼容
优势
直接连接至数字处理器
来自标准电源的高输出功率
无需散热器
高级处理改善了音频体验
应用范围
液晶电视 (LCD) 电视
发光二极管 (LED) 电视
条形音箱