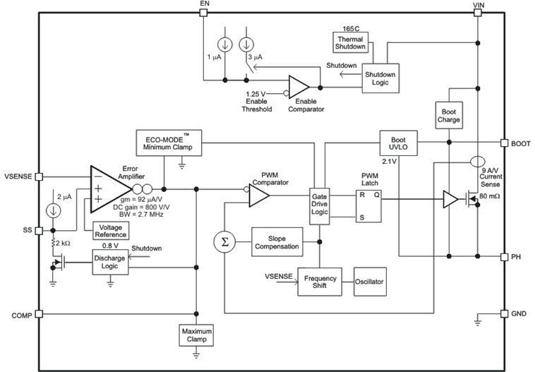
TPS54231DR是一款 2V\2A 非同步降压转换器,集成了一个低导通电阻 (R<sub> DS(on)</sub>) 的高侧 MOSFET.为了提高轻负载下的效率,该器件会自动激活脉冲跳跃 Eco-mode™ 功能.此外,1µA 的关断电流使其适用于电池供电应用.电流模式控制和内部斜率补偿简化了外部补偿计算,减少了元件数量,并允许使用陶瓷输出电容.电阻分压器用于设置输入欠压锁定的迟滞.过压瞬态保护电路可限制启动和瞬态条件下的电压过冲.逐周期电流限制方案\频率回折和过热关断可在过载情况下保护器件和负载.TPS54231 采用 8 引脚 SOIC 封装,并经过内部优化以提升散热性能.

特性
输入电压范围:3.5 至 28 伏
输出电压可调,最低可达 0.8 V
集成式 80 mΩ 高侧 MOSFET
支持高达 2 A 的连续输出
电流
轻负载下高效节能,采用
脉冲跳跃式节能模式™
固定开关频率 570 kHz
典型 1 µA 关断静态
电流
可调缓启动限制浪涌
电流
可编程UVLO阈值
过电压瞬态保护
逐周期电流限制\频率
回落和过热关断保护
采用易于使用的 SOIC8 封装
由 WEBENCH®软件工具
( www.TI.com/WEBENCH )提供支持
应用程序
消费类应用,例如机顶盒\
CPE设备\液晶显示器\外围设备和
电池充电器
工业和汽车音响电源
5伏\12伏和24伏分布式电源系统