新闻资讯

TPS92692QPWPRQ1

2026/2/6 11:22:13
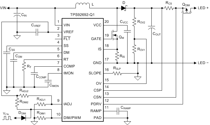
TPS92692QPWPRQ1是高精度峰值电流模式控制器,专为支持升压/降压 LED 驱动拓扑而设计.该器件集成了一个轨到轨电流放大器来测量 LED 电流,并采用扩频频率调制技术来提高电磁干扰 (EMI) 性能.

这款高性能LED控制器可采用模拟调光或PWM调光技术独立调节LED电流.通过改变高阻抗模拟调节(IADJ)输入端的电压,可获得超过15:1范围的线性模拟调光响应.LED电流的PWM调光可通过直接使用所需占空比调制DIM/PWM输入引脚,或启用内部PWM发生器电路来实现.PWM发生器通过将DIM/PWM引脚上的直流电压与内部三角波发生器进行比较,将其转换为相应的占空比.可选的PDRV栅极驱动器输出可用于驱动外部P沟道串联MOSFET.

TPS92692QPWPRQ1器件支持通过电流监控 (IMON) 输出进行连续 LED 状态检查.这些器件还包括一个开漏故障指示输出,用于指示 LED 过流\输出过压和输出欠压情况.

特性
宽输入电压范围:4.5V 至 65V
在-40°C至150°C的结温范围内,LED电流精度优于±4%.
扩频频率调制技术可改善电磁干扰
具备电流监测输出和开漏故障标志指示器的综合故障保护电路
用于独立调光操作的内部模拟电压到PWM占空比发生器
兼容直接PWM输入,调光范围超过1000:1
模拟 LED 电流调节输入 (IADJ),对比度超过 15:1
集成P沟道驱动器,可实现串联FET调光和LED保护
TPS92692-Q1:汽车 Q100 1 级合格品

PREV:TMS320F28035PNT

NEXT:ISO1541DR

Related information