
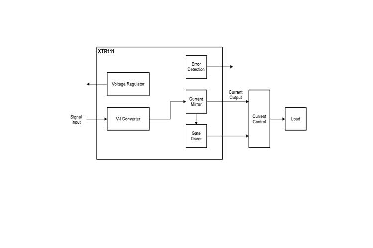
1930年创立,总部位于美国德克萨斯州达拉斯.作为全球半导体巨头,设计\制造\销售模拟和嵌入式处理芯片等超8万种产品. 其主要产品线涵盖模拟芯片,像电源管理\信号链产品;嵌入式处理芯片,包含微控制器\数字信号处理器等;还有数字光处理(DLP)技术等.产品广泛用于工业控制\汽车电子\个人电子\通信设备及企业系统等领域 .
查看详情Analog Devices, Inc.(亚德诺半导体,简称ADI)1965年成立,总部位于美国马萨诸塞州威尔明顿.作为全球半导体行业佼佼者,专注高性能模拟\混合信号及数字信号处理集成电路设计\制造与销售.主要产品线包括数据转换器\电源管理芯片\放大器\射频与微波芯片等.产品广泛用于通信\工业\汽车\医疗等领域 ,助力各行业实现技术创新与性能提升
查看详情意法半导体(英文名:STMicroelectronics)1987年由意法两国企业合并成立,总部位于瑞士,是全球知名半导体企业.产品线丰富,涵盖微控制器\功率器件\传感器等,如STM32系列微控制器.产品广泛用于汽车电子\工业控制\消费电子等领域,助力智能驾驶\工厂自动化及各类智能设备运行 .
查看详情近年来,全球电子元器件行业在快速发展的同时,也面临着前所未有的挑战。地缘政治冲突、自然灾害、公共卫生事件等多重因素交织,不断冲击着原本精密复杂的供应链体系。在这样的背景下,提升供应链韧性成为电子元器件行…
查看详情在科技飞速发展的今天,电子设备早已不再局限于方正、坚硬的形态。柔性混合电子(Flexible Hybrid Electronics,简称 FHE)作为融合了柔性电子与传统半导体技术的前沿领域,正以前所未有的姿态打破传统电子设备的边界…
查看详情在纳米科技飞速发展的当下,量子点作为一种直径介于 2 到 10 纳米之间的半导体纳米晶体,正以其独特的物理化学性质,掀起电子领域的革新浪潮。凭借量子限域效应赋予的可调节光学和电学特性,量子点在显示技术、光电器…
查看详情在数据爆炸式增长的今天,传统计算机架构正面临着前所未有的挑战。冯・诺依曼架构下,数据存储与计算单元相互分离,导致数据在存储与计算之间传输时产生巨大延迟和能耗,这一被称为 “冯・诺依曼瓶颈” 的问题,严重制…
查看详情在半导体工艺逐渐逼近物理极限、芯片研发成本不断攀升的当下,一种新兴的技术 ——Chiplet(芯粒),正受到电子元器件行业的广泛关注。Chiplet 技术打破了传统芯片设计与制造的固有模式,通过将不同功能的小芯片进行异…
查看详情MP9572 是一款具有宽输入电压 (VIN) 范围的全集成同步降压变换器。它通过峰值电流控制实现高达 2A 的连续输出电流 (IOUT),可以实现出色的瞬态响应。该器件采用先进的异步调制 (AAM) 模式,可按比例缩小频率以降低开关…
查看详情MP28167-A 是一款高效率同步四开关集成升降压变换器,可在 2.8V 至 22V 的宽输入电压范围高效调节输出电压。集成输出电压范围和可调节输出电流限值功能,以满足 USB 功率传输(PD)需求。MP28167-A 在降压模式下使用恒…
查看详情MP2456 是一款内置功率 MOSFET 的单片降压 开关转换器。在宽输入范围内,其峰值输出电流 可达到 0.5A,具有极好的负载和线性调整率。电 流控制模式提供了快速瞬态响应,并使环路更易 稳定。故障保护包括逐周期限流保护…
查看详情MP5087是一款可在0.5V 至 5.5V 输入工作电压范围内提供 7A 电流负载保护的负载开关。其导通电阻(RDSON)低,封装极小,为笔记本电脑、平板电脑和其他便携式设备应用提供了非常高效和节省空间的解决方案。MP5087提供非…
查看详情MP2329 是一款全集成高频同步整流降压开关模式变换器。MP2329 采用超紧凑型解决方案,在宽输入电压工作范围内可实现 6.5A 持续输出电流和 7.5A 峰值输出电流。MP2329 基于 MPS 专有的开关损耗降低技术和低导通阻抗功率…
查看详情MPM3630 是一款内置功率 MOSFET、电感和 2 个电容的同步整流降压模块调节器。它提供非常紧凑的解决方案,在宽输入范围内可实现 3A 的连续输出电流,具有极好的负载和线性调整率。MPM3630 具有 1.4MHz 开关频率,可提供…
查看详情MP8759 是一款全集成高频同步整流降压开关变换器。它提供了非常紧凑的解决方案,在宽输入范围内可实现 8A 连续输出电流和 10A 峰值输出电流,具有极好的负载和线性调整率。MP8759 基于 MPS 专有的开关损耗降低技术和低…
查看详情MP5087是一款可在0.5V 至 5.5V 输入工作电压范围内提供 7A 电流负载保护的负载开关。其导通电阻(RDSON)低,封装极小,为笔记本电脑、平板电脑和其他便携式设备应用提供了非常高效和节省空间的解决方案。MP5087提供非…
查看详情MPM3515 是一款内置功率 MOSFET、电感和电容的同步整流降压变换器。它提供了非常紧凑的解决方案,仅需4个外部元器件,即可在宽输入范围内实现 1.5A 的连续输出电流,具有极好的负载和线性调整率。其 2. 2MHz的开关频率…
查看详情MP4560 是一款集成了上管高压功率 MOSFET 的高频降压开关稳压器。它采用电流控制模式提供2A输出电流,可以实现快速环路响应和轻松补偿。其4.5V 至 50V 的宽工作输入电压范围使其适用于汽车输入环境中的各种降压应用。…
查看详情MP3302是一款升压变换器,专用于为单节锂离子电池驱动WLEDS阵列。MP3302 采用电流控制模式和定频架构来调节 LED 电流,可以通过外部电流采样电阻来检测 LED 电流。其 200mV 的低反馈电压降低了功率损耗,提升了转换效…
查看详情MP1476 是一款具有内部功率 MOSFET 的全集成高频同步整流降压开关变换器。MP1476 提供非常紧凑的解决方案,在宽输入范围内可实现 2A 的持续输出电流,具有极好的负载和线性调整率。MP1476 在输出负载范围内采用同步模…
查看详情