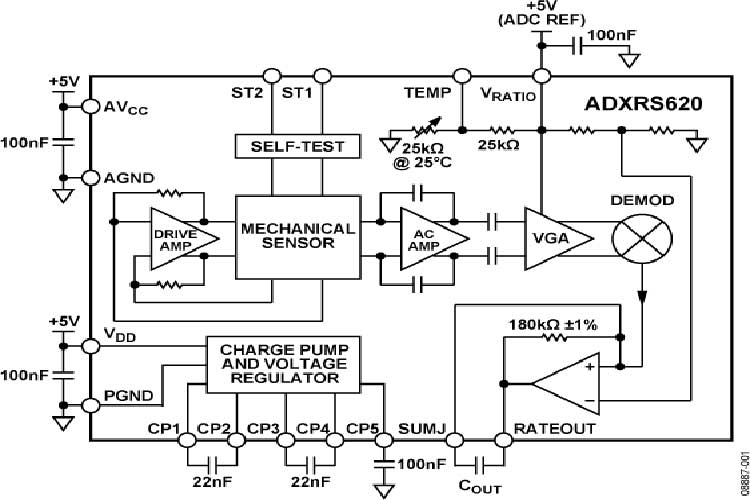
ADXRS620BBGZ是一款功能完备\成本低廉的角速率传感器(陀螺仪),采用ADI公司的表面微加工工艺制造,单芯片上集成了全部必需的电子器件.该器件制造技术与高可靠性汽车安全气囊加速度计所用的大规模BiMOS工艺相同.
输出信号RATEOUT (1B, 2A)是电压值,与围绕封装上表面垂直轴转动的角速率成比例.输出为所提供基准电源的比率.可以使用一个外部电阻来降低比例因子.一个外部电容用于设置带宽,其它外部电容用于操作.
该器件提供温度输出,供补偿技术使用.两路数字自测输入通过机电方式激励传感器,以测试传感器和信号调理电路是否正常工作.ADXRS620提供7 mm × 7 mm × 3 mm BGA陶瓷封装.

特性
在单芯片上实现完整的角速度陀螺仪
Z轴(偏航角速度)响应
可在宽频率范围内提供高振动抑制特性
抗冲击能力:2000 g
输出为基准电源的比率
5 V 单电源供电
工作温度达105°C
根据数字命令执行自测
超小尺寸\重量轻(< 0.15 cc\< 0.5 克)
温度传感器输出
符合RoHS标准
应用
车辆底盘翻转检测
惯性测量单元
平台稳定