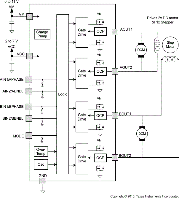
DRV8835DSSR为摄像机\消费类产品\玩具\和其它低电压或者电池供电的运动控制类应用提供了一个集成的电机驱动器解决方案. 此器件有两个 H 桥驱动器,并且能够驱动两个直流电机或者一个步进电机,以及其它诸如螺线管的器件. 每个输出驱动器功能块包括配置为 H 桥的 N 通道功率 MOSFET 以驱动电机绕组. 一个内部电荷泵生成所需的栅极驱动电压.
DRV8835DSSR的每个 H 桥能够提供高达 1.5A 的输出电流. 它在 0V 至 11V 的电机电源电压范围,以及 2V 至 7V 的器件电源电压范围内运行.
可选择的相位/使能和 IN/IN 接口与工业标准器件兼容.
内部关断功能支持过流保护\短路保护\欠压锁定以及过温保护.
DRV8835DSSR采用具有 PowerPAD 的极小型 12 引脚 WSON 封装(环保型:符合 RoHS 标准且不含 Sb/Br).

特性
双 H 桥电机驱动器
能够驱动两个直流电机或者一个步进电机
低金属氧化物半导体场效应晶体管 (MOSFET) 导通电阻:
高侧 + 低侧 (HS + LS) 305mΩ
每个 H 桥 1.5A 的最大驱动电流
两桥并联可实现 3A 的驱动电流
单独的电机和逻辑电源引脚:
0V 至 11V 电机运行电源电压范围
2V 至 7V 逻辑电源电压范围
独立的逻辑和电机电源引脚
灵活的脉宽调制 (PWM) 或者相位/使能接口
具有 95nA 最大电源电流的低功耗睡眠模式
极小型 2mm x 3mm 晶圆级小外形尺寸无引线 (WSON) 封装
应用范围
由电池供电的设备:
摄像机
数字单镜头反光 (DSLR) 镜头
消费类产品
玩具
机器人技术
医疗设备