德州仪器 (TI) 的 BQ28Z610DRZR器件是一款高度集成的高精度 1-2 节串联电池电量监测计和保护解决方案,可实现自主的充电器控制和电池均衡.
BQ28Z610DRZR器件通过主模式 I 2C 广播充电电流和电压信息,可实现自主电荷控制,从而消除通常由系统主机控制器产生的软件开销.
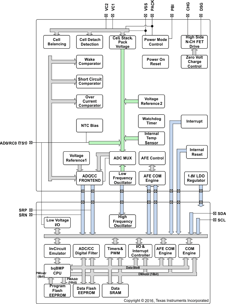
BQ28Z610DRZR器件提供了一个基于电池包的全集成解决方案,该解决方案具备闪存可编程的定制精简指令集 CPU (RISC)\安全保护以及认证功能,适用于 1-2 节串联锂离子和锂聚合物电池包.
BQ28Z610DRZR 电量监测计通过 I 2C 兼容接口进行通信,并将超低功耗的高速 TI BQBMP 处理器\高精度模拟测量功能\集成闪存\大量的外设和通信端口\N 沟道 FET 驱动器以及 SHA-1 认证转换响应器融合于一套完整的高性能电池管理解决方案.

特性
采用专用主模式 I 2C 接口实现自主电池充电控制
采用内部旁路实现电芯均衡,优化电池运行状况
高侧保护 N 沟道 FET 驱动器可在故障期间实现串行总线通信
适用于电压\电流和温度的可编程保护等级
具备两个独立 ADC 的模拟前端
支持电流和电压同步采样
高精度库伦计数器,输入失调电压误差 < 1µV(典型值)
支持低至 1mΩ 的电流感应电阻器,同时支持 1mA 电流测量
支持电池跳变点 (BTP) 功能,用于 Windows 集成
SHA-1 认证响应器,用于提高电池组安全性
适用于高速编程和数据访问的 400kHz I 2C 总线通信接口
紧凑型 12 引脚 VSON 封装 (DRZ)