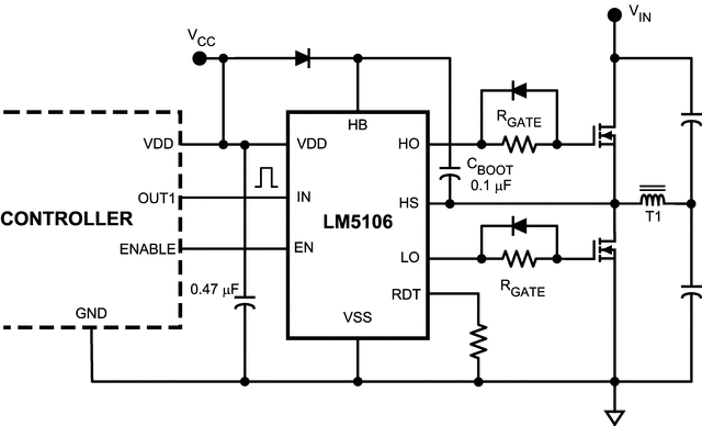
LM5106 是一款高压栅极驱动器,设计用于驱动同步降压或半桥配置中的高侧和低侧 N 沟道 MOSFET.其浮动式高侧驱动器可承受高达 100V 的电源电压.单个控制输入兼容 TTL 信号电平,单个外部电阻即可通过紧密匹配的导通延迟电路对开关转换死区时间进行编程.强大的电平转换技术可在高速运行时保持低功耗,并提供干净的输出转换.当低侧或自举高侧电源电压低于工作阈值时,欠压锁定功能会禁用栅极驱动器.LM5106 提供 VSSOP-10 封装或散热增强型 10 引脚 WSON 塑料封装.

特性
同时驱动高侧和低侧 N 沟道
MOSFET
1.8A 峰值输出灌电流
1.2A 峰值输出源电流
自举供电电压范围最高可达 118V 直流
单个 TTL 兼容输入
可编程启动延迟(死区时间)
启用输入引脚
快速关断传播延迟(典型值 32 ns)
驱动 1000 pF 电容,上升时间为 15 ns,下降时间为 10 ns.
电源轨欠压锁定
低功耗
WSON-10(4 mm × 4 mm)和 VSSOP-10 封装