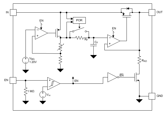
LP5907MFX-3.3/NOPB是一款能提供高达 250mA 输出电流的低噪声 LDO.LP5907 符合射频和模拟电路要求,可提供低噪声\高 PSRR\低静态电流以及低线路或负载瞬态响应系数.LP5907 采用创新的设计技术,无需噪声旁路电容便可提供出色的噪声性能,并且支持远距离安置输出电容.
此器件可与 1µF 输入和 1µF 输出陶瓷电容搭配使用(无需独立的噪声旁路电容).
其固定输出电压介于 1.2V 和 4.5V 之间(阶跃为 25mV).

特性
有关更新的器件产品组合,请参阅 TPS7A20
输入电压范围:2.2V 至 5.5V
输出电压范围:1.2V 至 4.5V
与 1µF 陶瓷输入和输出电容搭配使用,性能稳定
无需噪声旁路电容
支持远距离安置输出电容
具备热过载和短路保护功能
工作结温:–40°C 至 125°C
低输出电压噪声:< 6.5µVRMS
PSRR:1kHz 时为 82dB
输出电压容差:±2%
极低 IQ(使能时):12µA
低压降:120mV(典型值)