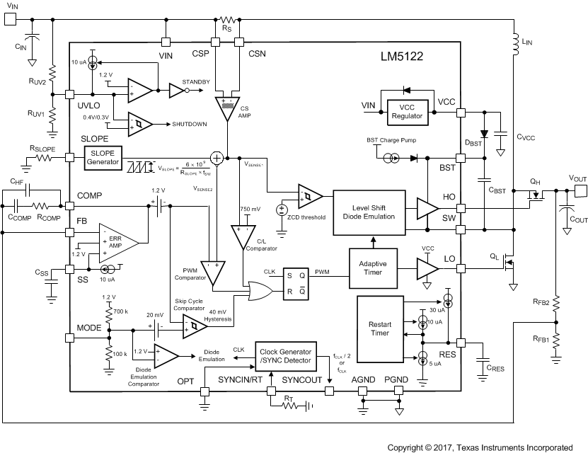
LM5122QMHX/NOPB是一款具有多相功能的同步升压控制器,适用于高效同步升压稳压器 优化.控制方法基于峰值电流模式控制.电流模式控制可提供固有线路前馈\逐周期电流限制和简便的环路补偿.
开关频率可编程至高达 1MHz.通过两个支持自适应死区时间控制的稳健耐用型 N 通道 MOSFET 栅极驱动器来实现更高效率.一个用户可选的二极管仿真模式还支持非连续模式运行,从而提高轻负载条件下的效率.
一个内部电荷泵可实现高侧同步开关的 100% 占空比(旁路运行).一个 180° 相移时钟输出可实现简单的多相位交错配置.其他 功能 包括热关断\频率同步\间断模式电流限制和可调线路欠压锁定.

特性
具有符合 AEC-Q100 标准的下列结果:
器件温度 1 级:-40°C 至 +125°C 的环境运行温度范围
器件 HBM ESD 分类等级 2
器件组件充电模式 (CDM) ESD 分类等级 C6
最大输入电压:65V
最小输入电压:3V(启动时为 4.5V)
输出电压高达 100V
旁路 (VOUT = VIN) 运行
1.2V 基准电压,精度为 ±1%
自由运行和同步开关频率最高可达 1MHz
峰值电流模式控制
稳健耐用的 3A 集成栅极驱动器
自适应死区时间控制
可选二极管仿真模式
可编程逐周期电流限制
间断模式过载保护
可编程线路欠压锁定 (UVLO)
可编程软启动
热关断保护
低关断静态电流:9µA
可编程斜率补偿
可编程跳周期模式可减少待机功耗
允许使用外部 VCC 电源
电感器分布式直流电阻 (DCR) 电流感应功能
多相功能
热增强型 20 引脚 HTSSOP
使用 LM5122 并借助 WEBENCH® 电源设计器创建定制设计方案