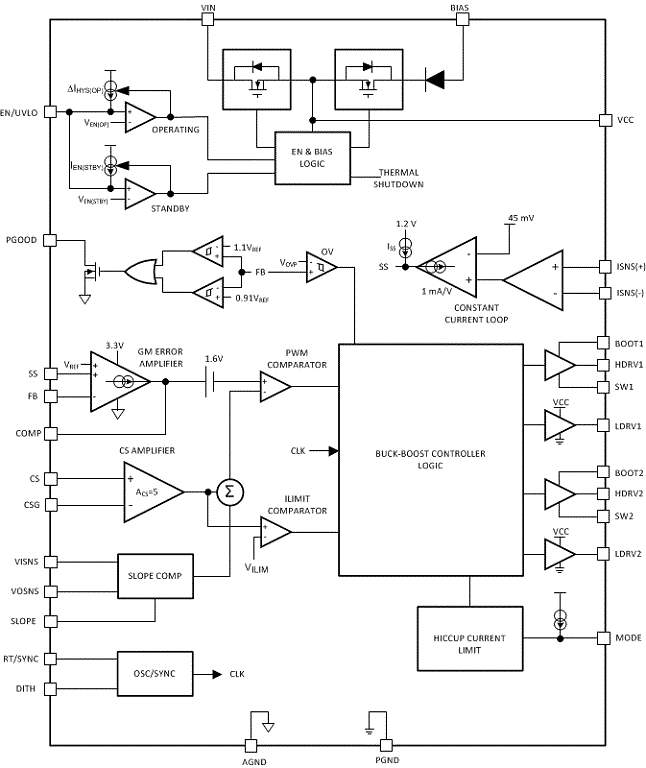
LM5176PWPR是一款同步 4 开关降压/升压直流/直流控制器,能够将输出电压稳定在等于\高于或低于输入电压的某一电压值上.LM5176 在 4.2V 至 55V (最大绝对值为 60V)的宽输入电压范围内工作,可支持各种不同的
LM5176PWPR 在降压和升压运行模式下均采用电流控制模式,以提供出色的负载和线路调节性能.开关频率可通过外部电阻进行编程,并且可与外部时钟信号同步.
该器件还具有可编程的软启动功能,并且提供诸如逐周期电流限制\输入欠压闭锁 (UVLO)\输出过压保护 (OVP) 和热关断等各类保护特性.可选的平均输入或输出电流限制\用于减少峰值 EMI 的可选扩频,以及持续过载情况下的可选间断模式保护.

特性
提供功能安全
可帮助进行功能安全系统设计的文档
单电感降压/升压控制器,用于升压/降压直流/直流转换
宽 VIN:4.2V(2.5V 偏置)至 55V(60V 最大输入电压)
灵活的 VOUT0.8 V 至 55 V
输出电压短路保护
高效降压/升压转换
可调开关频率
可选频率同步和抖动
集成 2A MOSFET 栅极驱动器
逐周期电流限制和可选断续模式
可选输入或输出平均电流限制
可编程输入 UVLO 和软启动
电源正常和输出过压保护
采用 HTSSOP-28 和 QFN-28 封装