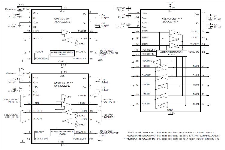
MAX3227ECAE+T均为3V电源供电的EIA/TIA-232和V.28/V.24通信接口,具有自动关断/唤醒功能\高数据速率和增强型静电放电(ESD)保护.所有发射器输出和接收器输入均使用IEC 1000-4-2气隙放电受到±15kV的保护,使用IEC 1000-4-2接触放电受到±8kV的保护,并使用人体模型受到±15kV的保护.
所有器件均采用Maxim开创性的AutoShutdown Plus™功能,可实现1µA的电源电流.当RS-232电缆断开连接或所连外设的发射器处于非活动状态,并且驱动发射器输入的UART处于非活动状态超过30秒时,这些器件会自动进入低功耗关断模式.当任何发射器或接收器输入端检测到有效转换时,这些器件会再次开启.AutoShutdown Plus无需更改现有的BIOS或操作系统也能实现节电.
MAX3225E/MAX3227E/MAX3245E还具有MegaBaud™工作模式,支持1Mbps的高速应用,例如与ISDN调制解调器进行通信.MAX3224E/MAX3226E/MAX3244E可保证以250kbps速率运行.这些收发器配备专有的低压差发射器输出级,可利用双电荷泵通过+3.0V至+5.5V电源实现真正的RS-232性能.电荷泵仅需要四个0.1µF的小电容即可在3.3V电源下工作.MAX3224E–MAX3227E具有逻辑电平输出(READY),当电荷泵正在调节且器件准备开始传输时,该输出有效.
所有器件均采用节省空间的TQFN\SSOP和TSSOP(MAX3224E/MAX3225E/MAX3244E/MAX3245E)封装.

特性
针对空间受限的应用:
MAX3228E/MAX3229E:±15kV ESD保护\+2.5V至+5.5V RS-232收发器,采用UCSP™封装
MAX3222E/MAX3232E/MAX3241E/MAX3246E:±15kV ESD保护\电流低至10nA\+3.0V至+5.5V\高达1Mbps\真正的RS-232收发器(MAX3246E采用UCSP封装)
针对低压或数据线应用:
MAX3380E/MAX3381E:+2.35V至+5.5V\1µA\2Tx/2Rx RS-232收发器,具有±15kV ESD保护I/O和逻辑引脚
应用
汽车电子
电池供电设备
蜂窝电话
手持式设备
笔记本电脑\小型笔记本电脑和掌上型电脑
外设
打印机