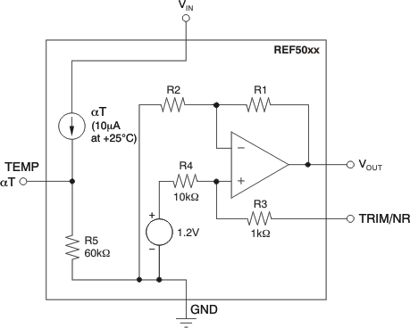
REF5025AIDR是一款噪声低\漂移低\精度电压基准极高的产品系列.这些基准同时支持灌电流和源电流,并且具有出色的线性调整率和负载调整率.
采用专有的设计技术实现了出色的温度漂移 (2.5ppm/°C) 和高精确度 (0.025%).这些特性加之非常低的闪烁噪声 (0.5µVPP/V),使 REF50xx 系列非常适合用于高精度数据采集系统.REF50 系列提供增强等级 (REF50xxEI)\高等级 (REF50xxI) 和标准等级 (REF50xxAI).在 8 引脚 SOIC 和 VSSOP 封装中提供基准电压,指定温度范围为 –40°C 至 125°C.

特性
低温漂(最大值):
增强等级(新):2.5ppm/°C
高等级:3ppm/°C
标准等级:8ppm/°C
高精度(最大值):
增强等级:0.025%
高等级:0.05%
标准等级:0.1%
低噪声:
增强等级:0.5µVPP/V
高/标准等级:3µVPP/V
出色的长期稳定性:
第一个 1000 小时后为 22ppm (SOIC-8)
第一个 1000 小时后为 50ppm (VSSOP-8)
支持宽输入电压:
增强等级:42V
高/标准等级:18V
高输出电流:±10mA
温度范围:-40°C 至 125°C