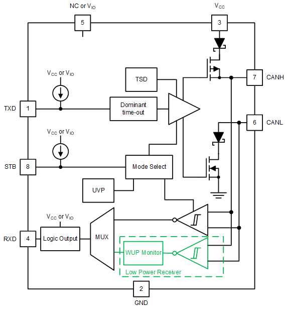
TCAN1044AVDRQ1是一款高速控制器局域网 (CAN) 收发器,符合 ISO 11898-2:2016 高速 CAN 规范的物理层要求.
此类收发器具有经过认证的电磁兼容性 (EMC),是数据速率高达 5 兆位/秒 (Mbps) 的传统 CAN 和 CAN FD 网络的理想选择.这些器件可以在更简单的网络中实现高达 8Mbps 的运行速度.TCAN1044AV-Q1 包括通过 VIO 引脚实现的内部逻辑电平转换功能,允许将收发器 I/O 直接连接到 1.8V\2.5V\3.3V 或 5V 逻辑电平.该收发器支持低功耗待机模式,并且可通过符合 ISO 11898-2:2016 所定义唤醒模式 (WUP) 的 CAN 来唤醒.
此外,该收发器还包含热关断 (TSD)\TXD 显性超时 (DTO)\电源欠压检测和 ±58V 的总线故障保护功能.这些器件定义了电源欠压或浮动引脚情况下的失效防护行为.这些收发器不仅采用业界通用 SOIC-8 和 VSON-8 封装,而且还提供节省空间的小尺寸 SOT-23 封装选项.

特性
符合面向汽车应用的 AEC-Q100(1 级)标准
符合 ISO 11898-2:2016 物理层标准要求
功能安全型
可提供用于功能安全系统设计的文档
支持传统 CAN 和经优化的 CAN FD 性能(数据速率为 2Mbps\5Mbps 和 8Mbps)
具有较短的对称传播延迟时间,可增加时序裕量
TCAN1044AV I/O 电压范围支持 1.7V 至 5.5V
支持 12V 和 24V 电池应用
接收器共模输入电压:±12V
保护特性:
总线故障保护:±58V
欠压保护
TXD 显性超时 (DTO)
数据速率低至 9.2kbps
热关断保护 (TSD)
工作模式:
正常模式
支持远程唤醒请求功能的低功耗待机模式
优化了未上电时的性能
总线和逻辑引脚为高阻抗(运行总线或应用上无负载)
支持热插拔:在总线和 RXD 输出上可实现上电/断电无干扰运行
小型 8 引脚 SOIC SOT-23 和无引线 VSON-8 封装,提高了自动光学检测 (AOI) 能力