TLV9062IDR是低压\1.8V 至 5.5V\运算放大器,具有轨到轨输入和输出摆幅能力.
这些器件具有高成本效益,适用于需要低压运行\小型封装和高容性负载驱动能力的应用.
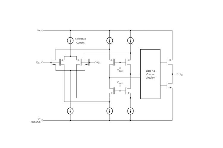
虽然 TLV906x 的容性负载驱动能力为 100pF,但电阻式开环输出阻抗便于在更高的容性负载下更轻松地实现稳定.此类运算放大器专为低工作电压(1.8V 至 5.5V)而设计,性能规格类似于 OPAx316 和 TLVx316 器件.
TLV9062IDR器件具有关断模式,允许放大器切换至典型电流消耗低于 1µA 的待机模式.
TLV9062IDR系列有助于简化系统设计,因为该系列具有稳定的单位增益,集成了 RFI 和 EMI 抑制滤波器,而且在过驱条件下不会出现相位反转.
除了业内通用封装(如 SOIC\MSOP\SOT-23 和 TSSOP),还针对所有通道类型(单通道\双通道和四通道)提供了微型 封装(如 X2SON 和 X2QFN).

特性
轨到轨输入和输出
低输入失调电压:±0.3mV
单位增益带宽:10MHz
低宽带噪声:10nV/√Hz
低输入偏置电流:0.5pA
低静态电流:538µA
单位增益稳定
内置 RFI 和 EMI 滤波器
可在电源电压低至 1.8V 的情况下运行
由于具有电阻式开环输出阻抗,因此在较高的电容性负载下更易稳定
关断版本:TLV906xS
工作温度范围:-40°C 至 125°C