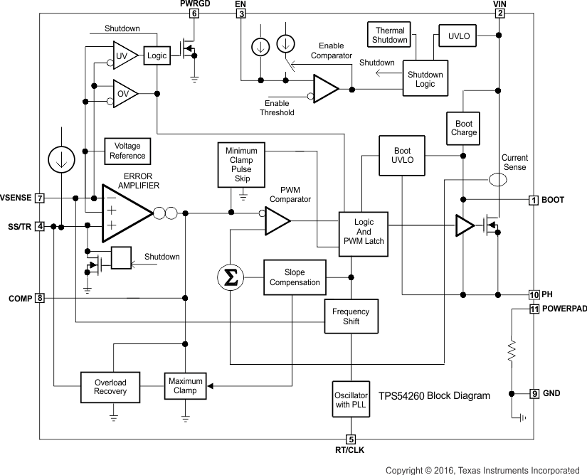
TPS54260DGQR器件是一款具有集成高侧 MOSFET 的 60V\2.5A 降压稳压器.它采用电流模式控制,可实现简单的外部补偿和灵活的组件选择.其低纹波脉冲跳跃模式可将无负载的稳压输出电源电流减小至 138µA.通过使用使能引脚,在该引脚为低电平时,关断电源电流
将降至 1.3µA.
欠压锁定 (UVLO) 电压在内部设定为
2.5V,但可利用使能引脚将该值进行提高.输出电压启动斜坡受控于慢启动引脚,还可以配置该引脚来控制排序和跟踪.开漏电源正常信号表示输出处于其标称电压值的 94% 至 107% 之内.
宽开关频率范围实现了对效率及外部组件尺寸的优化.频率折返和热关断功能可在过载情况下对部件提供保护.
TPS54260DGQR采用 10 引脚耐热增强型 MSOP 封装和 10 引脚 3mm × 3mm 小外形尺寸无引线 (SON) PowerPAD 封装.

特性
输入电压范围:3.5V 至 60V
200mΩ 高侧金属氧化物半导体场效应晶体管 (MOSFET)
使用跨周模式可在轻负载时实现高效率 Eco-mode™
138µA 静态工作电流
1.3µA 关断电流
100kHz 至 2.5MHz 开关频率
同步至外部时钟
可调缓启动和排序
欠压 (UV) 和过压 (OV) 电源正常输出
可调 UVLO 电压和滞后
0.8V 内部电压基准
10 引脚 MSOP 和10 引脚 3mm × 3mm VSON 封装(带 PowerPAD™封装