TPS61088RHLR是一款高功率密度的全集成同步升压转换器,配有一个 11mΩ 功率开关和一个 13mΩ 整流器开关,可为便携式系统提供高效率的小尺寸解决方案.TPS61088 具有 2.7V 至 12V 的宽输入电压范围,可支持由单芯或两芯锂电池供电的应用.该器件具备 10A 开关电流能力,并且能够提供高达 12.6V 的输出电压.
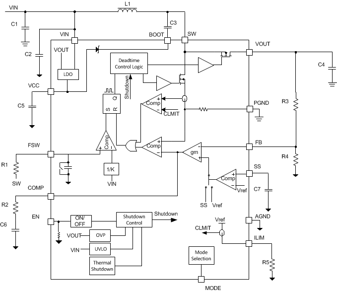
TPS61088RHLR采用自适应恒定关断时间峰值电流控制拓扑结构来调节输出电压.在中等到重负载条件下,TPS61088 在脉宽调制 (PWM) 模式下工作.在轻负载条件下,该器件可通过 MODE 引脚选择下列两种工作模式之一.一种是可提高效率的脉宽调制 (PFM) 模式;另一种是可避免因开关频率较低而引发应用问题的强制 PWM 模式.可通过外部电阻在 200kHz 至 2.2MHz 范围内调节 PWM 模式下的开关频率.TPS61088 还实现了可编程的软启动功能和可调节的开关峰值电流限制功能.此外,该器件还提供有 13.2V 输出过压保护\逐周期过流保护和热关断保护.
TPS61088RHLR采用 20 引脚 4.50mm × 3.50mm VQFN 封装.

特性
2.7V 至 12V 输入电压范围
4.5V 至 12.6V 输出电压范围
10A 开关电流
效率高达 91%(VIN = 3.3V\VOUT = 9V 且 IOUT = 3 A 时)
在轻负载条件下,有 PFM 模式和强制 PWM 模式可供选择
关断期间,流入 VIN 引脚的电流为 1.0µA
可通过电阻编程的开关峰值电流限制
可调开关频率:200kHz 至 2.2MHz
可编程软启动
13.2V 输出过压保护
逐周期过流保护
热关断
20 引脚 4.50mm × 3.50mm VQFN 封装