TPS63020DSJR器件可以为由两节或三节碱性电池\镍镉电池或镍氢电池或单节锂离子电池或锂聚合物电池\超级电容器或其他电源轨供电的产品提供电源解决方案.支持高达 3A 的输出电流.使用电池时,可以放电到 2V 以下.该降压/升压转换器基于一个使用同步整流的固定频率\脉宽调制 (PWM) 控制器来获得最高效率.在负载电流较低的情况下,该转换器会进入节能模式,以在宽负载电流范围内保持高效率.禁用省电模式则会强制转换器以固定开关频率运行.开关的最大平均电流为 4A(典型值).输出电压可通过外部电阻分频器进行编程,或者在内部芯片上固定.转换器可被禁用以最大限度地减少电池消耗.在关断期间,负载从电池上断开.
TPS63020DSJR器件在自然通风环境下运行的温度范围为 –40°C 至 85°C.该器件采用 3mm × 4mm (DSJ) 14 引脚 VSON 封装.

特性
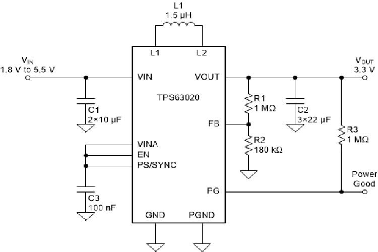
输入电压范围:1.8V 至 5.5V
可调节输出电压:1.2V 至 5.5V
VIN > 2.5V\VOUT = 3.3V 时,输出电流为 2A
在整个负载范围内具有高效率
静态工作电流:25µA
支持模式选择的省电模式
平均电流模式降压/升压架构
模式间自动转换
2.4MHz 固定频率工作
可同步
电源正常状态输出
安全\可靠运行 特性
过热和过压保护
关断期间负载断开