新闻资讯

UCC27201ADRMR

2026/2/5 15:27:27
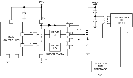
UCC2720xA 系列高频 N 沟道 MOSFET 驱动器由 120V 自举二极管和高侧/低侧驱动器组成,其中高侧/低侧驱动器配有独立输入,可更大限度提高控制灵活性.这可在半桥转换器\全桥转换器\双开关正激转换器和有源钳位正激转换器中实现 N 沟道 MOSFET 控制.低侧和高侧栅极驱动器是独立控制的,并在彼此的接通和关断之间实现了 1ns 的延迟匹配.UCC2720xA 具有增强型 ESD 输入结构并且其 HS 引脚最高能够承受 -18V 电压,这使得其在嘈杂电源环境下的性能得到了改善.

由于在芯片上集成了一个自举二极管,因此无需采用外部分立式二极管.高侧和低侧驱动器均配有欠压锁定功能,如果驱动电压低于规定的阈值,则强制将输出置为低电平.

UCC2720xA 提供了两种版本.UCC27200A 具有高抗扰度 CMOS 输入阈值,而 UCC27201A 则具有兼容晶体管-晶体管逻辑电路 (TTL) 的阈值.

特性


可驱动两个采用高侧和低侧配置的 N 沟道 MOSFET
HS 引脚具备负电压处理能力 (–18V)
最大启动电压 120V
最大 VDD 电压 20V
片上 0.65V V F\0.65Ω RD 自举二极管
22ns 传播延迟时间
3A 灌电流,3A 拉电流输出
1000pF 负载时上升时间为 8ns,下降时间为 7ns
1ns 延迟匹配
用于高侧和低侧驱动器的欠压锁定功能
额定温度范围为 –40°C 至 150°C

PREV:TLC555IDR

NEXT:F280049CPZS

Related information