LM5164DDAR同步降压转换器用于在宽输入电压范围内进行调节,从而最大限度地减少对外部浪涌抑制组件的需求.50ns 的最短可控导通时间有助于实现较大的降压比,支持从 48V 标称输入到低电压轨的直接降压转换,从而降低系统的复杂性并减少解决方案成本.LM5164 在输入电压突降至 6V 时,能够根据需要以接近 100% 的占空比工作,因此非常适合具有宽输入电源电压范围的工业和高电芯数电池包应用.
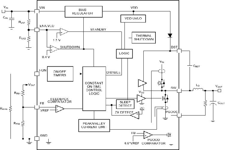
LM5164DDAR具有集成式高侧和低侧功率 MOSFET,可提供高达 1A 的输出电流.恒定导通时间 (COT) 控制架构可提供几乎恒定的开关频率,具有出色的负载和线路瞬态响应.LM5164 的其他特性包括超低 IQ 和二极管仿真模式运行(可实现高轻负载效率)\创新的峰值和谷值过流保护\集成式 VCC 辅助电源和自举二极管\精密使能和输入 UVLO 以及具有自动恢复功能的热关断保护.开漏 PGOOD 指示器提供时序控制\故障报告和输出电压监视功能.LM5164 采用热增强型 8 引脚 SO PowerPAD™ 封装.1.27mm 引脚间距可以为高电压应用提供足够的间距.
LM5164DDAR采用热增强型 8 引脚 SO PowerPAD™ 封装.该器件的 1.27mm 引脚间距可以为高电压应用提供足够的间距.

特性
专为可靠耐用的应用而设计
6V 至 100V 的宽输入电压范围
结温范围:–40°C 至 +150°C
固定 3ms 内部软启动计时器
峰值和谷值电流限制保护
输入 UVLO 和热关断保护
针对超低 EMI 要求进行了优化
符合 CISPR 25 5 类标准
适用于可扩展的工业电源和电池组
最短导通时间和关闭时间低:50ns
高达 1MHz 的可调节开关频率
可实现高轻负载效率的二极管仿真
10.5µA 空载输入静态电流
3µA 关断静态电流
通过集成技术减小设计尺寸,降低成本
COT 模式控制架构
集成式 0.725Ω NFET 降压开关
集成式 0.34Ω NFET 同步整流器省去了外部肖特基二极管
1.2V 内部电压基准
无环路补偿组件
内部 VCC 偏置稳压器和自举二极管
漏极开路电源正常指示器
带 PowerPAD™ 的 8 引脚 SOIC 封装