TPS563201 和 TPS563208 是采用小外形尺寸晶体管 (SOT)-23 封装的简单易用型 3A 同步降压转换器.
这些器件的设计初衷是使用尽可能少的外部元件即可运行,还可以实现低待机电流.
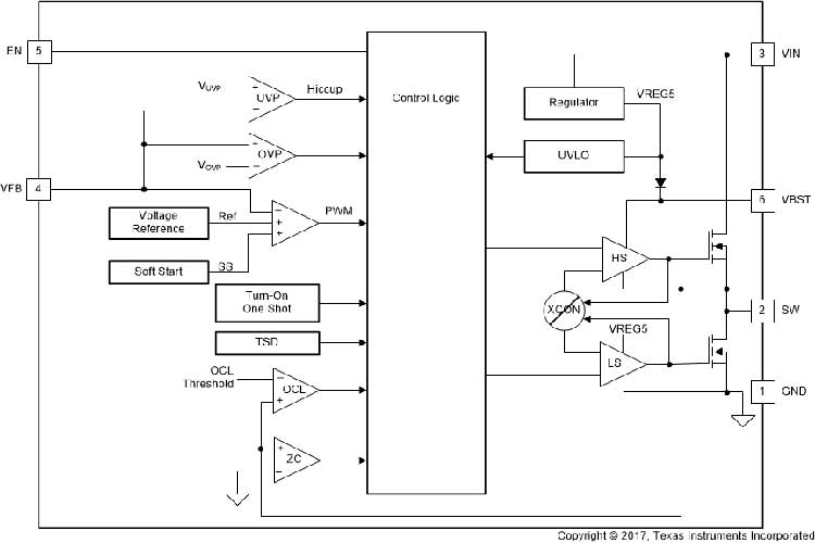
这些开关模式电源 (SMPS) 器件采用 D-CAP2 控制拓扑,从而提供快速瞬态响应,并且在无需外部补偿元件的情况下支持专用聚合物等低等效串联电阻 (ESR) 输出电容器以及超低 ESR 陶瓷电容器.
TPS563201 可在脉冲跳跃模式下运行,从而能在轻载运行期间保持高效率.TPS563201 和 TPS563208 采用 6 引脚 1.6mm × 2.9mm SOT (DDC) 封装,额定结温范围为 –40°C 至 125°C.

特性
TPS563201 和 TPS563208 3A 转换器集成了 95mΩ 和 57mΩ FET
D-CAP2™ 控制方案,可提供快速瞬态响应
输入电压范围:4.5V 至 17V
输出电压范围:0.76V 至 7V
脉冲跳跃模式 (TPS563201) 或持续电流模式 (TPS563208)
580kHz 开关频率
低关断电流(低于 20µA)
2% 反馈电压精度 (25°C)
从预偏置输出电压启动
逐周期过流限制
断续模式过流保护
非锁存 UVP 和 TSD 保护
固定软启动:1.0ms